• ブログTOP
  • ホームページTOP
 Posted in お知らせ, オンライン診療, 院長ブログ

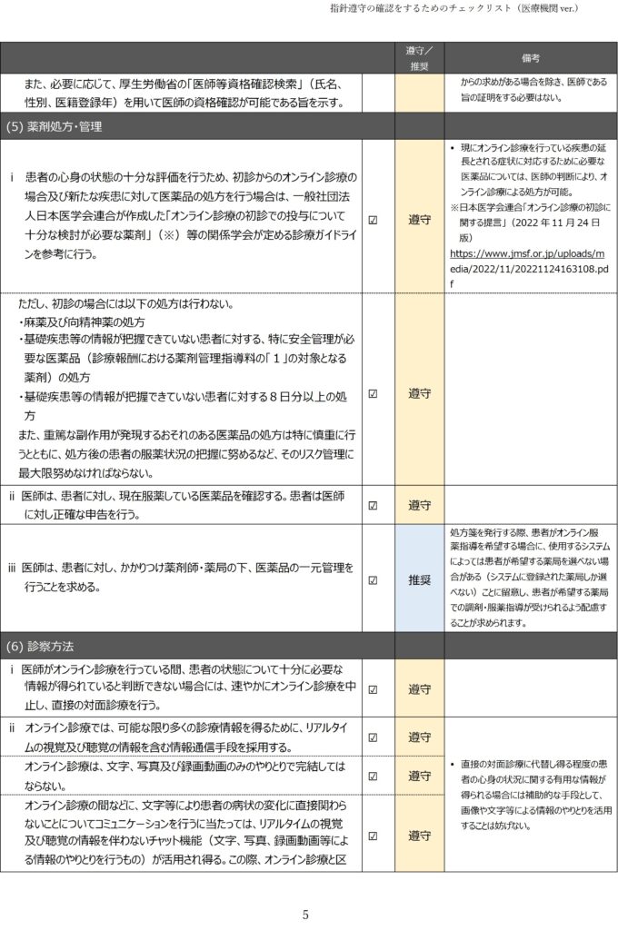
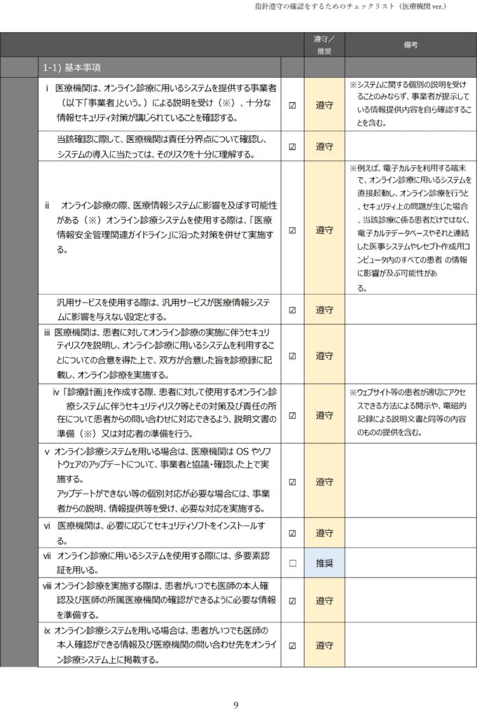
〇オンライン診療指針遵守の確認をするためのチェックリスト〇2026.3.1.

 Posted by Yamasaki Naika CL.  Posted on 3月 18, 2026

Tagged やまさき内科, オンライン診療, ガイドライン, クリニック, 中野, 内科

Author: Yamasaki Naika CL.

投稿ナビゲーション

← 【休診のお知らせ2026年3月~5月】2026.2.14.
2026年4月~5月の休診について 2026.3.27. →

サイト内検索

新着記事

  • 2026年5月~6月の休診につきまして 2026.5.1
  • 2026年4月~5月の休診について 2026.3.27.
  • 〇オンライン診療指針遵守の確認をするためのチェックリスト〇2026.3.1.
  • 【休診のお知らせ2026年3月~5月】2026.2.14.
  • 休診のお知らせ

カテゴリー

  • Uncategorized
  • お知らせ
  • オンライン診療
  • 会員専用ブログ
  • 副院長ブログ
  • 咳
  • 気管支喘息
  • 院長ブログ

アーカイブ

  • 2026年5月
  • 2026年3月
  • 2026年2月
  • 2025年11月
  • 2025年3月
  • 2024年10月
  • 2024年9月
  • 2024年7月
  • 2024年5月
  • 2024年3月
  • 2024年2月
  • 2024年1月
  • 2023年11月
  • 2023年7月
  • 2023年6月
  • 2023年4月
  • 2023年3月
  • 2023年2月
  • 2022年10月
  • 2022年8月
  • 2022年6月
  • 2022年4月
  • 2022年3月
  • 2022年2月
  • 2021年3月
  • 2021年2月
  • 2020年11月
  • 2020年10月
  • 2020年5月
  • 2020年4月
  • 2019年11月
  • 2019年10月
  • 2019年8月
  • 2019年6月
  • 2019年5月

Copyright © 2026 ブログ | やまさき内科クリニック | 中野駅 新中野駅

Design by ThemesDNA.com